Why we started thinking about PLG CRMs
Here at Hightouch, we just finished a key project: making our CRM work for Product Led Growth (PLG). Easy right? That's what we thought too. That is, until we spent a whole hour talking about what a "First Call" is... Every CRM has Stage 1 as "first call", and that's just how the world works. But in a PLG world "First Call" is no longer the first touchpoint with a customer: what about Intercom messages or Slack messages? If a customer signs up for a free trial, and fully onboards, why are they not an opportunity in your CRM?
We asked our sales team and the reason they care about calls is that calls signal intent. In a traditional sales world, buying happened over the phone, so this would make sense. In the modern sales org, intent could be any interaction with a customer where the data indicates that this customer is looking to or is qualified to purchase your product. Buying can happen online without (sometimes) any human interaction, and that is PLG ✨
We realized that many other PLG-focused companies have these same questions, so we created this guide to get to the bottom of setting up your CRM for Product Led Growth.
What is a PLG CRM and why do you need one?
What is a CRM for anyways? Salesforce says CRMs are for: "managing all your company's relationships and interactions with customers and potential customers."
It's called a CRM, not an LRM (Lead Relationship Management). So why are today's CRMs optimized for pre-sale then? The rigid structure of first call -> second call, and the customer journey ends when the MSA is signed. At best you get a notification for contract renewal, but a traditional CRM is usually missing product data that would indicate the health of a customer post-close and help surface upsell opportunities based on usage.
Fortunately, PLG CRMs deliver on the promise of managing the entire customer relationship. A PLG CRM is any CRM that contains data on how a customer is using your product and has workflows built around your product journey (rather than your sales journey). With a PLG CRM, product usage data helps determine the stage a customer is in, not how many calls they've had with your sales team.
One key benefit is that PLG CRMs uncover more qualified leads. In a PLG world, many companies will be a customer of your product, but they haven't had any interactions with your sales team or made a purchase yet. These Product Qualified Leads (PQLs) are incredibly valuable and a blindspot for traditional CRMs.
Another key benefit is that PLG CRMs provide automated and reliable reporting. With typical CRMs, you have to rely on Sales, CS, or Support to manually fill in fields. With PLG, the product data you already have can be used to infer which stage each customer is in. For RevOps, you will always have an accurate and up to date picture of your funnel, which helps with predictability and forecasting, because product data is a leading indicator. You can also reduce churn by proactively identifying customers with less activity and reaching out to them.
“By feeding product usage data into our CRM - Salesforce - we were able to see which Accounts were over their usage threshold and by what %. This product data enabled our renewals and customer success teams to have healthy conversations with our customers on Product adoption and usage roadmaps. In some cases this led to expansion of our Products to match the customer's use cases. This helped further our long term relationship with our top customers.”

Lin Ling
Senior Director Business Operations
Who is a PLG CRM for? How is it used?
Everyone in your company (ex: marketing, success, support, product) should have access to a PLG CRM: not just the sales team. Typically, Sales is the main team tracking customers before they sign a contract, and Customer Success is strictly post-sale (after a contract gets signed). This doesn't work with PLG. With PLG, Customer Success should be pre-sale, starting from the moment a customer signs up for the product and seeing them through the onboarding process and post-sale.
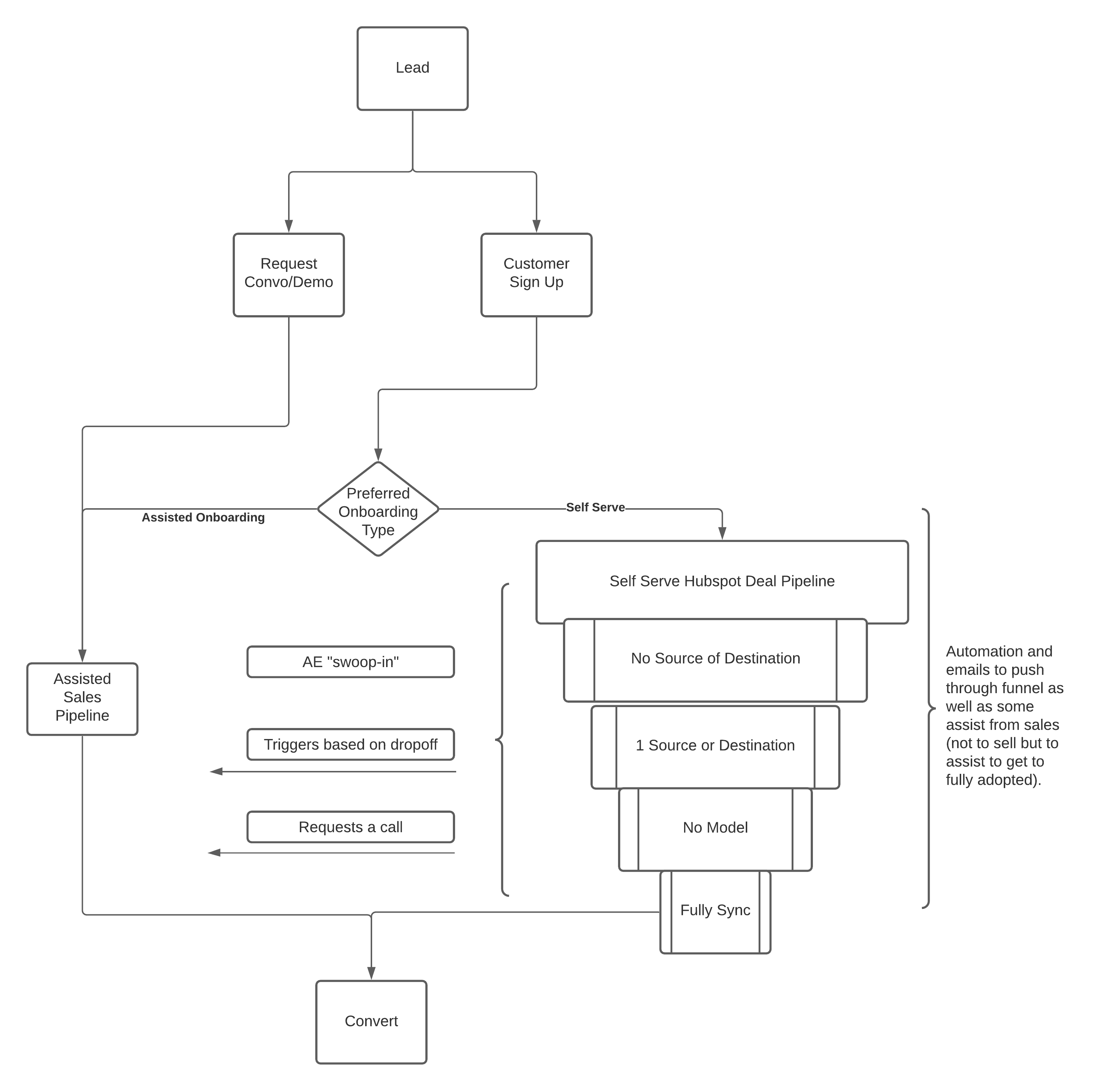
But if both Sales and Customer Success should be involved, how does ownership work? There should be two pipelines: a "Sales Assisted" pipeline and a "Self-Serve" pipeline. Most customers should fall into the Self-Serve pipeline, where they can use the product themselves to gain value and receive helpful nudges along the way. We recommend that Customer Success and Product teams own the "Self Serve" pipeline. Product or Marketing can own this pipeline on an aggregate basis (i.e. by sending lifecycle emails to a set of accounts), and Success can own this pipeline on an individual and personalized basis (hopping on an onboarding call and debugging issues with customers). We would even consider giving Success and Solutions staff KPIs like number of successful onboardings or revenue targets in order to align their incentives with customer activation.
The Sales Assisted pipeline is reserved for customers that likely need an extra hand with understanding the product, such as Enterprise companies that prefer demos or users that will require help setting up. The Sales Assisted Pipeline can be owned by the Sales team. Customers should have the option at any time in the Self-Serve pipeline to talk to Sales if they have Sales questions (for example, questions about pricing).
To see how this looks in practice, this is how we separate our Self-Serve and Sales Assisted Pipeline at Hightouch. Customers in Self-Serve get automated lifecycle emails, with opportunities to talk to sales as they like.

Note that this only works because users are able to enter the product self-serve. This is a prerequisite for true PLG. The core question to ask yourself is: "Can I go through the product and receive some value without having to interact with the sales team?". Note, this does not mean your entire product needs to be self-serve: just enough for customers to get some value.
What features does a PLG CRM need to have?
A PLG company needs interfaces for each team to understand how a customer is using your product today, so that they can take action accordingly. This includes:
-
A view of all communications with a customer (across Marketing, Support, Success, and Sales)
-
A view of all product interactions a customer takes
-
A view of all marketing interactions a customer touches before and after converting
-
Breakdowns of a customer account by the users in the account (if B2B)
Ideally, each of the above views would also allow you to take action on a customer (such as send an email, issue a refund or increase allowances)
Which customers should a PLG CRM track?
Going back to the question that started it all: What is the point of tracking calls in a traditional CRM? It's all about intent: you want to focus your attention on customers that have shown intent and thus have a higher chance of converting. So how do you capture this in a PLG world?
Intent is not a binary attribute. You need to score your leads based on intent through lead scoring. The self-serve funnel will get very noisy unless Sales (ex: an SDR) is qualifying leads as they come in and choosing which ones to prioritize. This can be automated via Data Science or it can be human labeled at a smaller scale. Your lead scoring should leverage product data as well as publicly available information about the lead. Customers using your product frequently and for high value use cases likely have a high intent to purchase, and enriched data from Clearbit/People Data Labs will tell you how big a company is and what industry it's in. We have found that the best place to calculate lead scoring models is in your data warehouse, since that is where all customer data lives (ex: billing and product usage data).
Should you buy a PLG CRM?
Purpose built PLG CRMs now exist because of the very problem articulated in this blog post. If you're looking for one, we recommend: Correlated, Endgame, Pocus, Calixa, Breadcrumbs, HeadsUp, or Variance. These solutions are not trying to replace your existing CRMs. Rather, they allow for out-of-the-box analysis without relying on a data team. These metrics can then be used to take action directly from the PLG CRM, or the data can be sent to traditional CRMs like Salesforce and Hubspot to give visibility to the larger sales team.
If you are married to your existing CRM (because it’s hard to get people to adopt a new tool), you can extend your existing CRM and achieve an 80% solution. The purpose built tools above are better long term solutions, but your sales org may not be ready for them just yet. You already have a pre-sales CRM (ex: Salesforce), a post-sales CRM (ex: Gainsight), and a marketing CRM (Marketo or Customer.io): all of these can be PLG CRMs if they have product usage data and that data is used to power workflows around your customer journey.
The big question: How to make your CRM a PLG CRM
Now that we've established the value of a PLG CRM, the natural next question is: how do you turn your existing CRMs into PLG CRMs? There are three key steps:
-
Adding opportunity/deal stages for product onboarding steps (signed up, invited more users, etc) rather than sales stages (First call, second call, etc)
-
Get product and customer data into your CRMs (using Operational Analytics tools like Hightouch)
-
Build views and workflow with customer data in your CRMs
Want to learn more about how to make your CRM a PLG CRM? Book a demo with one of our solutions engineers!
Thank you to Elon Eliya and Lin Ling for providing feedback and edits!















